Organisatiestructuur
Organisatiestructuur
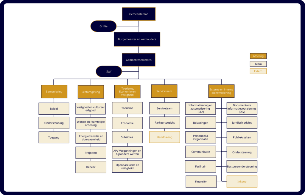
De organisatiestructuur van de gemeente Doesburg is weergegeven in onderstaand organogram.

Organogram Gemeente Doesburg
De burgemeester en wethouders vormt het dagelijks bestuur en is verantwoordelijk voor het beleid. De gemeentesecretaris is adviseur van het college en stuurt de ambtelijke organisatie aan. De gemeentesecretaris wordt ondersteund door de staf.
De ambtelijke organisatie van Doesburg kent 5 afdelingen.
- Samenleving
- Leefomgeving en Beheer
- Toerisme en Economie
- Serviceteam
- Externe en Interne dienstverlening
Afdeling Samenleving
De afdeling samenleving bestaat uit de volgende teams:
- Beleid
- Ondersteuning
- Toegang
Afdeling Leefomgeving en Beheer
De afdeling Leefomgeving en Beheer bestaat uit de volgende teams:
- Vastgoed en cultureel erfgoed
- Wonen en Ruimtelijke ordening
- Energietransitie en duurzaamheid
- Projecten
- Beheer
Afdeling Toerisme, Economie en Veiligheid
De afdeling Toerisme, Economie en Veiligheid bestaat uit de volgende teams:
- Toerisme
- Economie
- Subsidies
- APV vergunningen en bijzondere wetten
- Openbare orde en veiligheid
Afdeling Serviceteam
De afdeling Serviceteam bestaat uit de volgende teams:
- Serviceteam
- Parkeertoezicht
- Handhaving (extern)
Afdeling Externe en Interne dienstverlening
De afdeling Externe en Interne dienstverlening bestaat uit de volgende teams:
- Informatisering en automatisering (I&A)
- Belastingen
- Personeel & Organisatie
- Communicatie
- Facilitair
- Financiën
- Documentaire informatievoorziening (DIV)
- Juridisch advies
- Publiekszaken
- Ondersteuning
- Bestuursondersteuning
- Inkoop (extern)